ダイヤモンド・ハイ・カウンセル:輝きの守護者

パワーストーンを知りたい
先生、「パワーストーン」や「鉱石」について調べていたら、『ダイヤモンド・ハイ・カウンセル』っていう言葉が出てきたんですけど、これって何ですか?

鉱石専門家
いい質問だね。「ダイヤモンド・ハイ・カウンセル」は、ダイヤモンドの業界団体をまとめたり、ダイヤモンドの市場をよくしたり、消費者の関心を高めるために作られた組織だよ。ベルギーの組織で、略してHDRとも呼ばれているよ。

パワーストーンを知りたい
へえー、ベルギーの組織なんですね。パワーストーンとか鉱石全般を扱うんですか?

鉱石専門家
いや、ダイヤモンドに特化した組織なんだ。ダイヤモンドの品質を保証したり、取引をスムーズにしたり、不正を防いだりといった活動をしているんだよ。
ダイヤモンド・ハイ・カウンセルとは。
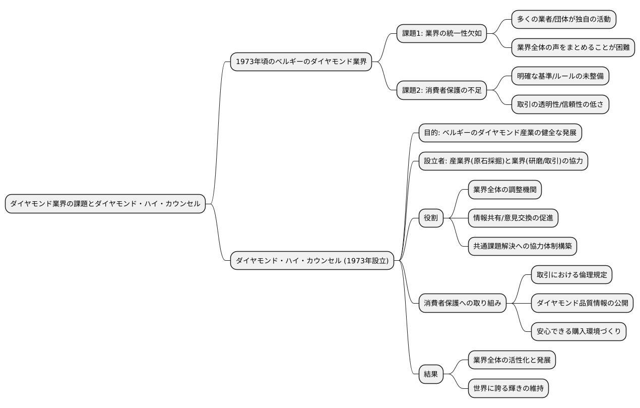
宝石のダイヤモンドと、それのもととなる原石などについて扱う言葉である『ダイヤモンド・ハイ・カウンセル』について説明します。これは、ダイヤモンド最高会議という意味の言葉です。この組織は、ベルギー国内のあらゆるダイヤモンドに関係する団体をまとめる役割と、ダイヤモンド産業やダイヤモンド売買の業界を育て、買う人たちの関心を高めることを目的として、1973年に作られました。
設立の経緯

宝石の王様とも呼ばれるダイヤモンド。その輝きは多くの人々を魅了し、世界中で愛されています。特にベルギーは、古くからダイヤモンド取引の中心地として栄え、研磨技術や取引において世界をリードしてきました。しかし、1973年頃には、その華やかな業界の裏側には、解決すべき幾つかの課題が潜んでいました。
当時、ベルギーのダイヤモンド業界は、様々な業者や団体がそれぞれ独自の活動を行っており、業界全体をまとめる組織が存在しませんでした。そのため、業界全体の声を一つにまとめ、共通の目標に向かって進むことが難しかったのです。また、消費者保護の観点からも、明確な基準やルールが整備されておらず、取引の透明性や信頼性を高める必要がありました。
このような状況を改善し、ベルギーのダイヤモンド産業をより健全に発展させるために、1973年にダイヤモンド・ハイ・カウンセルが設立されました。これは、ダイヤモンドの原石を採掘する産業界と、研磨や取引を行う業界が協力し、共に設立した調整機関です。ダイヤモンド・ハイ・カウンセルの設立により、業界全体の情報共有や意見交換が活発になり、共通の課題解決に向けて協力して取り組む体制が整えられました。
ダイヤモンド・ハイ・カウンセルは、消費者保護にも力を入れています。取引における倫理規定を設けたり、ダイヤモンドの品質に関する情報を公開したりすることで、消費者が安心してダイヤモンドを購入できる環境づくりに貢献しています。
ダイヤモンド・ハイ・カウンセルの設立は、ベルギーのダイヤモンド産業にとって大きな転換期となりました。産業界と取引業界が手を取り合い、共通の目標に向かって進むことで、業界全体の活性化と発展につながったのです。ダイヤモンド・ハイ・カウンセルは、ベルギーのダイヤモンド産業が世界に誇る輝きを放ち続けるため、これからも重要な役割を担っていくことでしょう。

組織の役割

宝石の中でも特に硬い鉱物である金剛石を取り扱う団体、金剛石高品位委員会の活動は多岐に渡ります。主な活動として、国内の金剛石に携わる全ての組織の意見調整があります。具体的には、品質を保証するための基準作りや、取引内容を明確にするための仕組み作り、紛争に関わる金剛石を排除するための取り組みなどが挙げられます。
金剛石高品位委員会は、市場の動向調査や統計情報の収集にも力を入れています。集めた情報を元に、業界全体の広報活動も行います。これらの活動は、金剛石業界全体の信用を高め、買い手の利益を守るという大きな目的のために行われています。
さらに、金剛石高品位委員会は、金剛石が持つ文化的価値を高めるための啓発活動にも力を入れています。金剛石の魅力をより多くの人に知ってもらうために、展覧会や講演会などを開催しています。
金剛石の品質を守るだけでなく、その価値を高め、人々に伝えることも金剛石高品位委員会の大切な役割です。金剛石の輝きを守るため、様々な活動を通して、金剛石業界全体の健全な発展に貢献しています。また、消費者が安心して金剛石を購入できる環境を作ることで、金剛石の永続的な価値の維持にも貢献しています。

活動内容

きらきらと輝く宝石の王様、ダイヤモンド。その輝きを守るため、ダイヤモンド・ハイ・カウンシルは日々活動しています。主な活動の一つとして、ダイヤモンドの良し悪しを決める等級分けや、本物かどうかを見極める鑑定に関する基準作りを行っています。ダイヤモンドの品質を確かなものにすることで、売買する人々が安心して取引できるよう努めているのです。また、ダイヤモンドの取引が正しく行われるよう、倫理的な規範も定めています。不正な取引がないかを監視するのも重要な仕事です。
ダイヤモンドを扱う業界全体が健やかに成長していくために、人材育成にも力を入れています。将来を担う人々に向けて、ダイヤモンドに関する教育機会を提供し、専門家を育てています。宝石に関する知識や技術を身につけるための学びの場を提供することで、業界全体の底上げを図っています。
さらに、ダイヤモンドを買いたいと考えている一般の人々に向けた活動も積極的に行っています。ダイヤモンドの選び方や、その輝きを保つためのお手入れ方法など、役立つ情報を提供しています。また、ダイヤモンドについて困ったことや聞きたいことがある人のために、相談窓口も設けています。専門家が親身になって対応することで、誰もが安心してダイヤモンドを手に取れるようにしています。
ダイヤモンド・ハイ・カウンシルは、このように様々な活動を通して、ダイヤモンド業界の未来を支えています。品質保証や倫理規定の整備、人材育成、消費者への情報提供など、多岐にわたる活動は、ダイヤモンドの輝きを守り、業界全体の健全な発展に大きく貢献しています。ダイヤモンドがこれからも人々を魅了し続けるために、ダイヤモンド・ハイ・カウンシルは活動を続けていくのです。
| 活動内容 | 目的 | 対象 |
|---|---|---|
| 等級分け・鑑定基準作り | ダイヤモンドの品質保証、安心できる取引 | 売買する人々 |
| 倫理規範制定・不正監視 | 正しい取引の実現 | 業界全体 |
| 人材育成・教育機会提供 | 業界全体の底上げ | 将来を担う人々、専門家 |
| 消費者向け情報提供・相談窓口 | 誰もが安心してダイヤモンドを手に取れるようにする | 一般消費者 |
国際連携

{宝石の中でも特に高価で美しいとされるダイヤモンド}。その輝きを保ち、人々が安心して取引できるよう、舞台裏では様々な努力が重ねられています。ダイヤモンド・ハイ・カウンシルは、ベルギー国内だけでなく、世界中の関連機関と手を携え、ダイヤモンド業界全体の健全な発展に尽力しています。
世界には、ダイヤモンドの取引や基準に関する様々な団体が存在します。ダイヤモンド・ハイ・カウンシルは、そうした団体の中でも、世界ダイヤモンド取引所連盟や国際ダイヤモンド評議会といった主要な組織と緊密な協力関係を築いています。互いに情報を共有し、意見を交換することで、業界全体が抱える問題解決に共同で取り組んでいます。
特に重要なのが、紛争ダイヤモンドへの対策です。紛争ダイヤモンドとは、内戦などの紛争地域で採掘され、その資金が武器購入などに使われることで紛争を助長してしまうダイヤモンドのことです。ダイヤモンド・ハイ・カウンシルは、この問題の解決に国際的な連携が不可欠だと考えており、積極的に国際協調を推進しています。具体的には、紛争ダイヤモンドの流通を防ぐための制度作りや、原産地証明システムの確立などに貢献しています。
こうした国際的な取り組みは、世界のダイヤモンド市場の透明性を高め、健全な発展を促す上で大変重要です。ダイヤモンド・ハイ・カウンシルは、今後も国際連携を強化し、人々が安心してダイヤモンドの輝きを楽しめる世界の実現を目指します。不正な取引を抑制し、産地から消費者に至るまでの流通経路を明確にすることで、ダイヤモンドの真の価値を守り、将来世代へと受け継いでいく役割を担っています。ダイヤモンドの輝きの裏側には、こうしたたゆまぬ努力と国際的な協力体制があるのです。
| ダイヤモンドの特性 | ダイヤモンド業界の取り組み | 国際連携の重要性 |
|---|---|---|
| 高価で美しい宝石 | ダイヤモンド・ハイ・カウンシルによる業界全体の健全な発展への尽力 | 紛争ダイヤモンドへの対策、市場の透明性向上、健全な発展 |
| 世界中の関連機関との協力 | 国際協調の推進、制度作り、原産地証明システムの確立 | |
| 世界ダイヤモンド取引所連盟、国際ダイヤモンド評議会との緊密な協力 | 不正な取引の抑制、流通経路の明確化 |
将来展望

宝石の王様とも呼ばれるダイヤモンドは、その美しい輝きで多くの人々を魅了し続けてきました。ダイヤモンド産業の未来は明るく、ダイヤモンド・ハイ・カウンセルのような組織がその健全な発展と消費者保護のために重要な役割を果たしていくでしょう。
世界情勢は目まぐるしく変化しており、ダイヤモンド産業を取り巻く環境も例外ではありません。紛争や経済の変動、環境問題への意識の高まりなど、様々な要因がダイヤモンド産業に影響を与えています。ダイヤモンド・ハイ・カウンセルは、これらの変化に柔軟に対応し、常に時代の流れを先読みしていくことが求められます。
近年、持続可能な開発目標(SDGs)への取り組みは、あらゆる産業において重要な課題となっています。ダイヤモンド産業も例外ではなく、倫理的な調達や環境保護への取り組みを強化することで、より持続可能な産業構造の構築を目指していく必要があります。具体的には、ダイヤモンドの採掘から加工、販売に至るまでの全過程において、環境負荷を低減するための技術革新や、労働環境の改善、人権尊重などが重要になります。また、消費者の皆様に、ダイヤモンドがどのように採掘され、どのように市場に出回るかを伝える情報公開も大切です。透明性の高い情報公開は、消費者の皆様の信頼を得て、持続可能な消費を促すことに繋がります。
ダイヤモンド・ハイ・カウンセルは、これらの課題に真摯に取り組み、ダイヤモンドの輝きが未来永劫に続くように尽力していくと考えられます。ダイヤモンドは、人々に夢と希望を与える特別な宝石です。その輝きを守り、未来の世代へ繋いでいくために、ダイヤモンド産業全体の協力と努力が不可欠です。
| 主体 | 行動 | 目的 |
|---|---|---|
| ダイヤモンド・ハイ・カウンセル | ダイヤモンド産業の健全な発展と消費者保護 時代の流れを先読みし変化に柔軟に対応 |
ダイヤモンド産業の明るい未来 |
| ダイヤモンド産業 | 倫理的な調達や環境保護 環境負荷低減のための技術革新 労働環境の改善と人権尊重 透明性の高い情報公開 |
持続可能な産業構造の構築 持続可能な消費の促進 |
| ダイヤモンド・ハイ・カウンセル | SDGsへの取り組み | ダイヤモンドの輝きを未来永劫に |
